-
植发价格表一览表2026?各技术、毛囊数量收...
植发如今已成为众多脱发人士改善形象的有效途径,而植发价格一直是大家关注的焦点。在2026年,植发市场发展更为成熟,价格体系也更加清晰。了解各技术和不同毛囊...
-
广州植发医院深度评测:新生、碧莲盛、大麦...
广州植发医院哪家强?对比新生、碧莲盛、大麦微针、青逸四大品牌,从技术特色、医生团队、用户口碑到价格体系,一文解析核心差异,助你精准选择!
-
植发哪里医院好?2025年权威指南揭晓高口碑...
脱发问题困扰着越来越多的人,植发成为重拾自信的热门选择。但面对市场上鱼龙混杂的机构,如何选出真正靠谱的医院?2025年行业数据显示,公立医院凭借技术稳定...
-
种植头发一般多久开始生长
3-6个月。植发后的头发通常会在术后3-6个月逐渐进入生长阶段,但具体时间因个体差异、毛囊适应能力和术后护理而异。 大部分人在术后1-2周会经历移植毛囊的初步存...
-
植发显微镜下毛囊分离技术重要吗?单毛囊切割损伤率对比
说个扎心的数据:同样1000个毛囊单位,肉眼分离和显微镜下分离,结局可能差出一倍。你说这技术重不重要?损伤率对比:数字不会骗人Cooley和Vogel做过一项多中心研...
2026-05-14 -
植发术中出血量多少正常?高血压患者2026年术前停药指南
很多发友一听"手术"俩字就紧张,尤其怕出血。今天把2026年最新的数据和停药标准一次讲清楚,看完你心里就有底了。术中到底流多少血?说个数你就不慌了植发是微创...
2026-05-14 -
植发手术局部麻醉疼吗?2026年无痛麻醉仪与传统针头对比
说实话,很多发友还没躺上手术台就被自己吓退了——"打麻药是不是特别疼?"这个问题我被问了不下千遍。今天把2026年最新的麻醉技术掰开了讲,让你心里有底。先回...
2026-05-14 -
植发单根毛囊与多根毛囊如何分配?发际线用单根头顶用多根
很多发友术前最纠结的就是:我到底该种单根还是多根?说实话,这个问题要是搞反了,花再多钱也是白搭。今天就把2026年主流的分配逻辑给你掰明白,全是实操层面的...
2026-05-14 -
植发打孔方向与自然度:2026年主流医生使用的发流分布原则
说句得罪人的话——你植发看着假,八成不是技术问题,是打孔方向搞错了。2026年了,主流医生早就不是"挖个坑把毛囊塞进去"那套逻辑了,发流方向才是决定你术后像...
2026-05-14 -
植发取发区毛囊单位提取时间:1000单位需要几小时?2026版
很多发友术前最焦虑的不是疼不疼,而是——要在手术台上躺多久?尤其是取发区,后枕部那一块被"薅"的过程,光想想就头皮发麻。今天就把2026年最新的提取效率数据...
2026-05-14 -
SHT植发技术2026年价格:无痕不剃发5000单位的真实案例
最近好多发友私信问我:SHT做5000单位到底要花多少钱?说实话这个问题我被问了不下百遍,今天就把2026年最新的价格和一个真实案例摆出来,一次性给你讲透。SHT到...
2026-05-14 -
DHI植发和普通FUE区别2026:笔的直径、角度、速度全对比
很多发友一进植发机构就懵了——FUE、DHI、微针,名字一堆,到底差在哪?今天咱就把2026年最新的技术参数掰开了揉碎了讲,不吹不黑,全是干货。先说最核心的区别...
2026-05-14 -
红斑狼疮脱发能植发吗?免疫抑制剂使用期间的禁忌与风险
说句大实话,红斑狼疮患者跑来问我能不能植发,我第一反应永远是——先别急。这个问题没那么简单,里头的门道,比你想象的深得多。植发?可以,但有铁门槛红斑狼...
2026-05-14 -
药物性脱发停药后多久可以植发?2026年毛囊检测标准
很多发友吃药吃到头发掉光,停药后就急着问:到底多久能植发?这个问题看似简单,实际水很深。今天就把最新的临床标准和检测规范一次讲透。停药后多久能植发?分...
2026-05-14
-
随着植发技术迭代,纳米植发凭借“显微级精细操作”成为加密种植领域的“黑科技”,而普通植发则以“经济实用”稳占基础市场。临床数据显示,纳米植发在毛囊提取精度、种植密度、方向控制三大维度全面领先,效果细腻度提升超50%。
-
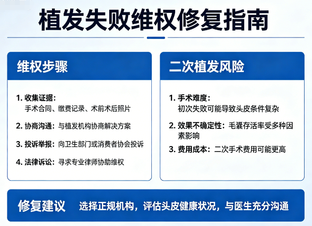
植发前把风险当回事,植发后把证据当回事。如果必须二次植发,请做好“且种且珍惜”的准备,毕竟毛囊死一个少一个,别让后悔比头发长得还快!
-
植发脱落期3-6个月是毛囊复苏关键期!本文揭秘清洁、饮食、药物、激光四大应对技巧,助你提升毛囊存活率,科学度过脱落期。
-
“植发前天天盯着镜子叹气,植发后每天摸着头笑出声!”最近刷到个植发博主的视频,评论区全是“求链接”“求医生”的喊话。更绝的是,某机构统计显示,植发1年后毛囊存活率能飙到95%以上,这数据直接把“植发焦虑”按在地上摩擦!可这“小祖宗”到底为啥能稳如泰山?今天咱就
-
分层种植微针植发,能让新发与原生发无缝衔接,自然度堪比“妈生发”。这项将毛囊精准分层、分区种植的技术,正以“毫米级”的精细操作,重新定义植发行业的自然标准。无论是发际线重塑、头顶加密,还是疤痕修复,分层种植微针技术都能让每一根头发“长”出原生般的自然感。
-
国内植发价格一般在1万~5万元,具体费用受技术、毛囊数量、医院等级等因素影响。提示:最终费用需结合个人脱发情况和方案设计,建议先做毛囊检测评估。
-
媒体人植发后需快速返岗?本文揭秘微针加密、不剃发植发等5大技术,搭配3步科学护理,助您2周内恢复高强度工作状态,实现“镜头前零尴尬”。
-
都2026年了,还有人以为植发就是“午休式美容”,打一枪换个地方,两小时搞定?别天真了!作为刚从手术台下来的“过来人”,今天就给兄弟们扒一扒3000单位植发的真实时间线,顺便聊聊让人心慌的麻醉体验。一、 3000单位,就是一场“马拉松”别信那些广告里吹的“5小时极速植发























